福建2021年下半年信息系统项目管理师疫情防控告知书_考试资讯-JRS直播

软题库 学习课程
当前位置:JRS直播 >> 信息系统项目管理师 >> 考试资讯 >> 文章内容
福建2021年下半年信息系统项目管理师疫情防控告知书

根据福建软考办发布的《福建省2021年度资格考试新冠肺炎疫情防控告知书》可以得知,福建2021年下半年信息系统项目管理师考生须于考试前1小时佩带自备一次性医用口罩、排队有序进入考点(学校)。到达考点门口提前打开闽政通APP,准备好“八闽健康码”和“通信大数据行程卡”,以便进入考点时能快速通过。进入考点时,需核验“两码”、接受检测体温并出示考生首考科目考前48小时核酸检测阴性证明和《考生健康申明卡及安全考试承诺书》。拒不配合考点防疫检查的考生,不得参加考试,按缺考处理。

有关福建2021年下半年信息系统项目管理师疫情防控要求详情请查看原文如下:

福建省2021年度资格考试新冠肺炎疫情防控告知书

各位考生:

为确保新冠肺炎疫情防控常态化下我省各项专业技术人员资格考试实施过程中广大考生和考务人员的生命安全和身体健康,请您在参加考试前务必仔细阅读以下应考须知:

一、做好健康监测

考生在考前14日内自行监测体温,做好个人防护和健康管理,提前下载闽政通APP并申领“八闽健康码”和“通信大数据行程卡”。“八闽健康码”为绿码、体温正常且首考科目考前48小时内核酸检测结果为阴性的,可进入考场。

二、核酸检测要求

考试当天,所有考生须提供首考科目考前48小时内核酸检测阴性证明(以核酸检测出报告时间起算,纸质、电子版均可),方可进入考点。

三、签署承诺书

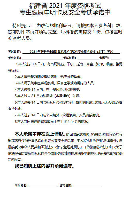
考生打印准考证前,应仔细阅读考场规则、温馨提示和安全考试承诺书内容。为确保顺利参考,请提前按照本人参考科目数打印并填写《福建省2021年度资格考试考生健康申明卡及安全考试承诺书》,在每科考试进考室时交监考人员。

四、遵守防疫规定

考生应遵守所属考区疫情防控相关规定,通过官方网站提前了解疫情防控有关要求,积极配合考点、考场做好现场疫情防控工作。

请考生于考试前1小时佩带自备一次性医用口罩、排队有序进入考点(学校)。到达考点门口提前打开闽政通APP,准备好“八闽健康码”和“通信大数据行程卡”,以便进入考点时能快速通过。进入考点时,需核验“两码”、接受检测体温并出示考生首考科目考前48小时核酸检测阴性证明和《考生健康申明卡及安全考试承诺书》。拒不配合考点防疫检查的考生,不得参加考试,按缺考处理。进入考点后应自觉与他人保持安全距离,做好自我防护,避免扎堆聚集。考试期间,除身份核验等必须环节外应全程佩戴口罩。考试过程中如出现发热、干咳、呼吸困难等不适症状应及时告知考试工作人员,由考点卫生防疫人员及时研判和处置。

如有不如实报告健康状况、造成严重后果,或严重违反疫情防控规定、拒不改正或危害公共卫生安全的,将根据相关法律法规追究责任。

请考生持续关注新冠肺炎疫情形势和疫情防控最新要求。预祝各位考生考试顺利!

附件:2021年下半年软考福建考区考生健康申明卡及安全考试承诺书下载.doc

2021年下半年信息系统项目管理师福建考区考生健康申明卡及安全考试承诺书

JRS直播订阅号

JRS直播视频号

JRS直播抖音号

温馨提示:因考试政策、内容不断变化与调整,JRS直播网站提供的以上信息仅供参考,如有异议,请以权威部门公布的内容为准!

JRS直播致力于为广大信管从业人员、爱好者、大学生提供专业、高质量的课程和服务,解决其考试证书、技能提升和就业的需求。

JRS直播软考课程由JRS直播依托10年专业软考教研倾力打造,教材和资料参编作者和资深讲师坐镇,通过深研历年考试出题规律与考试大纲,深挖核心知识与高频考点,为学员考试保驾护航。面授、直播&录播,多种班型灵活学习,满足不同学员考证需求,降低课程学习难度,使学习效果事半功倍。

相关内容

发表评论  查看完整评论  

推荐文章

精选

课程

提问

评论

收藏