系统规划与管理师案例分析试题: 信息系统是一个复杂的人机系统,系统内外环境以及各种人为的、机器的因素 - 案例分析 - JRS直播
JRS直播案例分析
系统规划与管理师 - 案例分析 导航

系统规划与管理师案例分析试题: 信息系统是一个复杂的人机系统,系统内外环境以及各种人为的、机器的因素

2017年05月10日来源:JRS直播 作者:cnitpm

阅读以下说明,回答问题1至问题3,将解答填入答题纸的对应栏内。
【说明】
 信息系统是一个复杂的人机系统,系统内外环境以及各种人为的、机器的因素都在不断地变化。为了使系统能够适应这种变化,充分发挥软件的作用,产生良好的社会效益和经济效益,就要进行系统的维护工作。在软件生命周期中,软件维护占整个软件生命周期的60%-80%.项目建成后,如果后期维护工作跟不上,信息化项目顺利运行就得不到保证。所以,在企业中必须要强化系统维护工作的重要性,以充分发挥系统的作用。

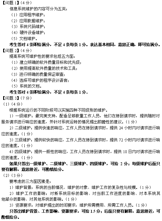
【问题1】(4分)
系统维护的一项重要任务就是要有计划、有组织地对系统进行必要的改动,以保证系统中的各个要素随着环境的变化始终处于最新的、正确的工作状态。请指出信息系统维护的五个方面的具体内容。
【问题2】(4分)
系统的维护对于延长系统的生命具有决定意义,请列出系统开发中能够提高系统可维护性的要求。
【问题3】(7分)
(1)根据系统运行的不同阶段,可以实施不同级别的系统维护,一般来说系统维护的级别主要有哪四种?
(2)系统的维护不仅范围广,而且影响因素多。在设计系统维护计划之前,通常要考虑哪三方面的因素?

JRS直播参考答案:

温馨提示:因考试政策、内容不断变化与调整,JRS直播提供的以上信息仅供参考,如有异议,请考生以权威部门公布的内容为准!

分享至:

JRS直播 - 信息系统项目管理专业网站

下载APP-在线学习