JRS直播综合知识
信息系统项目管理师 - 综合知识 导航

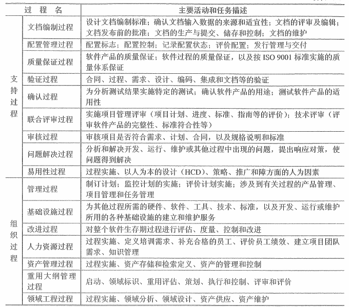
信息系统项目管理师软件生存周期的过程、活动和任务习题与知识点

2021年12月08日来源:JRS直播 作者:cnitpm

该知识点信息系统项目管理师真题:https://www.fzyzx.cn/st/45700.html

该知识点解析:软件生存周期的过程、活动和任务



温馨提示:因考试政策、内容不断变化与调整,JRS直播提供的以上信息仅供参考,如有异议,请考生以权威部门公布的内容为准!

分享至:

JRS直播 - 信息系统项目管理专业网站

下载APP-在线学习