2012年下半年(11月)信息系统项目管理师考试已经于11月10日结束,JRS直播也在第一时间看到了试卷,在这里对这次信息系统项目管理师考试的知识点题型进行一个分析,以供各位考友参考。
点击这里可以下载完整版《2012下半年(11月)信息系统项目管理师考试题型分析(综合知识、案例分析、论文)》文档:https://www.fzyzx.cn/down/ShowForum-25195-1.htm
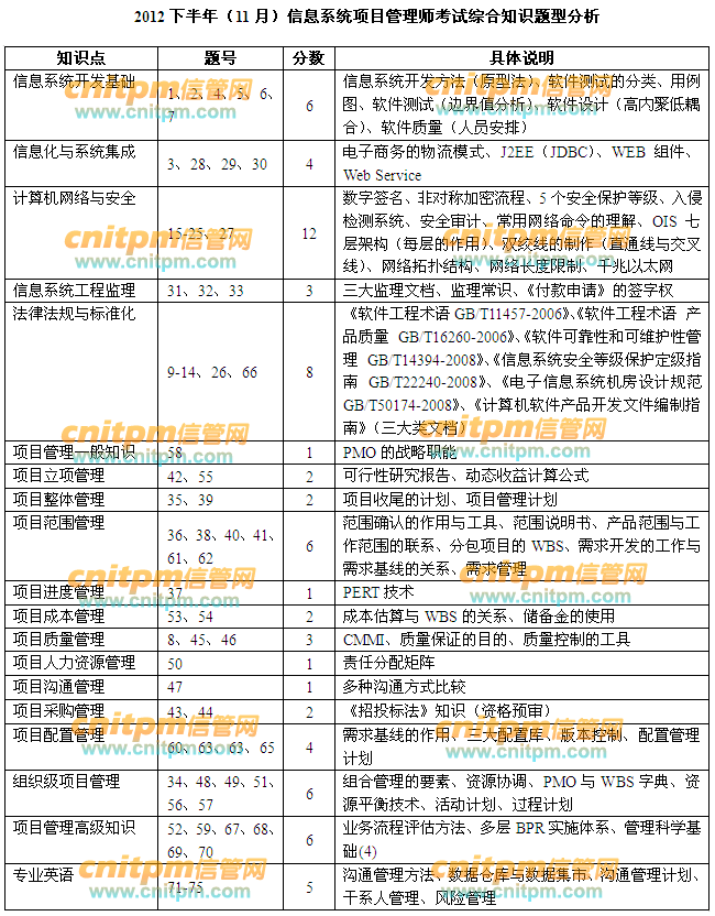
一、上午综合知识分析
信息系统项目管理师考试知识点分布广,范围宽,涉及到项目管理知识、计算机基础知识、系统集成基础知识、法律法规知识、管理学知识、专业英语知识等内容。总的来说,这次考试延续了2012年上半年的风格,难度都有所增加,这也为我们广大考生提了一个醒,将来考试也许将会越来越难。综合知识总体来说比上半年容易些;案例分析主要是问题分析,没有出计算题反而让很多考生很郁闷,因为计算题更容易得分。论文让很多考生大呼绝望,因为打破了历年论文必出9大管理领域论题的说法。

从上午综合知识来看,JRS直播总结这次考试有以下特点:
(1)、各领域知识点分数比例与2012年上半年试卷有些相似(
点击这里可以查看2012上半年信息系统项目管理师考试题型分析),整体来看,9大项目管理知识考到了18分,与上半年相比只少了2分。信息系统开发基础、计算机网络与安全、法律法规与标准化、组织级项目管理、项目管理高级知识(含管理科学基础知识)由于内容多,范围较为广泛,所以分值占比较多。另外信息系统工程监理知识再次出题,分数达到了3分。配置管理知识在最近2次考试中也不断升温,上半年考到2题,这次考到4题。
(2)、法律法规和相关标准知识总共考了8分之多,和上半年类似,占分较多,且并不是考过去较常考那几个标准,由此可见每一部软件工程国家标准都很重要,考生均不可轻视。
(3)、考到了历年的一些真题知识,所以考生在复习的时候,历年真题是一定要做和理解的。
(3)、有一些过去常考的知识点,如进度网络图、关键路径、挣值分析由于以往考的次数太多,这次没有考到,反而考了一批过去几乎从未考过的知识点,如:CMMI的关键过程域,电子商务的物流模式的种类、多层BPR实施体系、项目收尾的计划、招投标的资格预审等,这也说明,为了增加难度,考试的内容将更加深入、更加细致。
二、下午案例分析分析
试题一
这是一道把整合管理与配置管理综合在一起的题目,而且这道题目主要是考查考生的记忆力与复习程度,因为三个小问题的答案都可以在相关的书籍、资料中查找到,所以考生需要厚积才能薄发,平时就要多花时间去进行有意识的记忆,光靠猜题与YT并不靠谱。
[问题1]-项目管理计划的主要内容(不包含辅助计划)
项目管理计划的主要内容包括:
项目背景;项目经理、项目经理的主管领导、客户方联系人、客户方的主管领导,项目领导小组(项目管理团队)和项目实施小组人员;项目的总体技术解决方案;所选择的项目管理过程及执行水平;对这些过程的工具、技术和输入输出的描述;选择的项目的生命周期和相关的项目阶段;项目最终目标和阶段性目标;进度计划;项目预算;变更流程和变更控制委员会;对于内容、范围和时间的关键管理评审,以便于确定悬留问题和未决决策。
当然并不要求考生原封不动地把上述内容默写出来,还要结合案例的实际情况,需重点强调项目的特殊性、项目的实际情况、团队成员的能力、关键技术问题的解决方案、变更管理计划及变更控制流程等内容。
[问题2]-为执行项目管理计划而需采取哪些行动
[问题3]-在项目管理中配置库的主要作用
配置库的三大作用包括:
1、记录与配置相关的所有信息,其中存放受控的软件配置项是很重要的内容
2、利用库中的信息可评价变更的后果,这对变更控制有着重要的意义
3、从库中可提取各种配置管理过程的管理信息,可利用库中的信息查询回答许,多配置管理的问题
试题二
这道题的背景描述篇幅很长,但逻辑并不复杂,考生应在尽可能短的时间内把背景描述看完并理解。
背景描述中提到的项目情况是有一定代表性的,公司开发一个新产品,本来作了一个不错的进度计划,项目经理和团队成员也是信心百倍,但是由于在项目开发过程中不断受到市场等因素的干扰,漏洞百出,险象环生,最后沦为了一个不成功的项目。
[问题1]-该项目在项目管理方面存在哪些问题
因为题目并没有给一个固定的框架要求考生从哪个方面来谈,所以考生完全可以根据JRS直播案例分析专题培训中讲到的建议,从案例中的关键字中来寻找答案,从整合管理、进度管理、沟通管理、人力资源管理等多个角度来进行分析和阐述,把能想到的问题都采用列点的方式写出来即可。
[问题2]-该项目至少延期了多少时间
这道题相对比较简单,因为背景描述中说了原计划工期是12个月,那用已发生的实际工期减去12个月,就是至少延期的时间。
[问题3]-可以采取哪些措施来应对市场部提出的要求
这道题考查的是考生是否有相关的工作经验,没有现成的理论条款可以套用。但通常我们可以考虑采用与市场部沟通以求得延后Demo演示的日期、分少量开发人员去做Demo、向公司申请增加开发人员等措施来应对市场部的要求,但原定的详细设计的环节是不可缺少的。
试题三
这是一道典型的质量管理方面的案例题。质量管理是项目管理的重要内容,但很多软件项目的质量管理工作却开展得不如人意,质量管理的失败往往又导致成本超支、进度滞后,从而严重影响项目的顺利验收。
[问题1]-该项目在质量管理方面出现的问题
[问题2]-在项目中应如何进行质量管理
[问题3]-指出案例中项目的测试过程至少应分为哪几个阶段
三、论文试题
这次论文试题让很多考生考完以后直呼绝望,因为大部分考生都是复习的9大项目管理领域论题,但这次的二个试题都不是9大管理领域的,这也打破了论文题必有一个9大管理领域试题的说法。因为高级信息系统项目管理师已经考过多年,9大管理领域的论题差不多全部已经考到过,有的甚至考过多次,所以以后其他方向的论题将更加普遍的出现,这也要求考生在以后的复习过程中,应该进行全面的复习,而不仅仅只局限于9大管理领域。
这次的二个试题,其实在考前的JRS直播考友交流群里有考友曾提到过,可能当时大家都相信一定会有一个试题是9大管理领域的,而且差不多所有的培训机构的预测论文都没有涉及到这二个试题,所以没有引起考生的充分重视。这也给各位依靠YT的考生一个教训,不要把所有希望都寄托在YT上,YT毕竟只是培训机构根据历年出题情况而推测出来的,充分的复习才是通过考试的法宝。
本次考试的出题者打破常规,选择了过去十三次项管师考试中从未考过的信息安全这个领域,从而使得本次的论文考试难度有所增加。因为多数考生对信息安全了解较少,也缺乏相应的实战经验,从而有无从下笔之感。
现代社会已经进入了信息社会,其突出的特点表现为信息的价值在很多方面超过其信息处理设施包括信息载体本身的价值,例如,一台计算机上存储和处理的信息价值往往超过计算机本身的价值。正是由于信息的价值越来越高,建设的信息系统越来越多,所以大家越来越关注信息安全问题。信息安全问题主要是从技术与管理的维度,来确保信息的:保密性、完整性、可
温馨提示:因考试政策、内容不断变化与调整,JRS直播提供的以上信息仅供参考,如有异议,请考生以权威部门公布的内容为准!
JRS直播 - 信息系统项目管理专业网站
下载APP-在线学习