项目管理UML知识:UML及软件建模系列之组件图 - 综合知识 - JRS直播
JRS直播综合知识
JRS直播 - 综合知识 导航

项目管理UML知识:UML及软件建模系列之组件图

2012年06月16日来源:JRS直播 作者:cnitpm

组件图用来建模系统的各个组件,包括源代码文件、二进制文件、脚本文件、可执行文件之间的关系,它们是通过功能或者文件组织在一起的。使用组件图可以帮助读者了解某个功能位于软件包的哪一位置,以及各个版本的软件各包含哪些功能。
 
总之,组件图和部署图可以用来帮助设计系统的整体架构。
组件图
    组件图用来建模软件的组件及其相互之间的关系。这些图由组件和组件之间的关系构成。
1.组件
    组件(构件)是系统中可替换的代码模块。例如下面这些软件部件都是组件。
源文件
ActiveX 控件
JavaBean
Enterprise JavaBean (EJB)
Java servlet
Java Server Page
    在UML中,组件使用在左侧带有两个小矩形的大矩形表示,如下图所示。
UML及软件建模系列之组件图
组件的类型
 
1)部署组件
    部署组件是构成一个可执行系统所必需的组件,如DLL代码、EXE代码、ActiveX控件、Web page、数据库表以及JavaBean等模块。
 
2)工作产品组件
    工作产品组件是指在开发阶段使用的组件,它包括源程序文件、数据文件等,它们一般不直接构成可执行系统。
2.依赖关系
    依赖关系演示两个组件之间的依赖特性。依赖关系使用在一端带有开放箭头的短划线表示。箭头从依赖的对象指向被依赖的对象。例如下图所示
UML及软件建模系列之组件图
 
3.包含组件
    一个组件可以包含在其他的组件中。其标记符可在其他组件中建模组件来表示。
    下例演示了Inventory组件由3个独立的组件DataAccess,Business Logic和Userinterface组成,如下图所示。
UML及软件建模系列之组件图
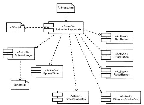
示例:
UML及软件建模系列之组件图

温馨提示:因考试政策、内容不断变化与调整,JRS直播提供的以上信息仅供参考,如有异议,请考生以权威部门公布的内容为准!

分享至:

JRS直播 - 信息系统项目管理专业网站

下载APP-在线学习