软题库 学习课程
当前位置:JRS直播 >> 信息系统项目管理师 >> 考试资讯 >> 文章内容
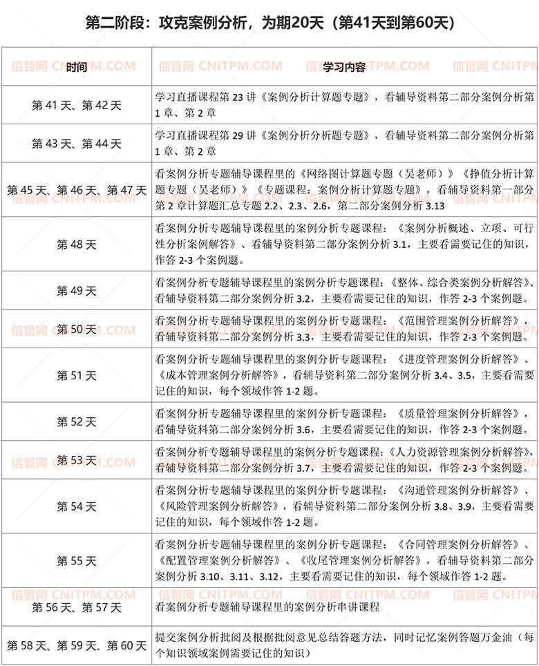
高级信息系统项目管理师考前3个月复习计划

距离2020年下半年信息系统项目管理师考试时间将近,大家的复习进度如何了?为了帮助同学们高效备考,JRS直播特别为大家定制了2020年信息系统项目管理师的考前3月备考学习计划表,拿好学习计划表,努力冲吧!

每天重点学什么,哪些知识点要重点学,心里要有数!这份90天备考计划表能让我们的学习目标更清晰,学习更有动力,从基础阶段打基础,到提高阶段巩固复习,再到冲刺阶段做题进行查漏补缺,每个阶段都要好好复习。

另外,90天备考学习计划表搭配信息系统项目管理师课程很配哦!备考时间紧张,要注意提高效率,JRS直播开设信息系统项目管理师课程,帮助大家高效备考!赶快试听/了解课程>>

JRS直播订阅号

JRS直播视频号

JRS直播抖音号

温馨提示:因考试政策、内容不断变化与调整,JRS直播网站提供的以上信息仅供参考,如有异议,请以权威部门公布的内容为准!

JRS直播致力于为广大信管从业人员、爱好者、大学生提供专业、高质量的课程和服务,解决其考试证书、技能提升和就业的需求。

JRS直播软考课程由JRS直播依托10年专业软考教研倾力打造,教材和资料参编作者和资深讲师坐镇,通过深研历年考试出题规律与考试大纲,深挖核心知识与高频考点,为学员考试保驾护航。面授、直播&录播,多种班型灵活学习,满足不同学员考证需求,降低课程学习难度,使学习效果事半功倍。

相关内容

发表评论  查看完整评论  

推荐文章

精选

课程

提问

评论

收藏