软题库 学习课程
当前位置:JRS直播 >> 系统集成项目管理工程师 >> 考试资讯 >> 文章内容
广东东莞系统集成项目管理工程师最高可申领6万补贴!申请时间为12月1日-31日

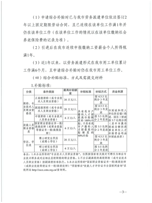
根据东莞市人社局发布的《2025年东莞市创新人才综合补贴、能力提升培养资助、见习补贴申报通告》得知,针对具备中级职称的相关人才提供人才补贴:

一、东莞市创新人才综合补贴:中级职称(或专业技术人员职业资格)最高额度6万/人

二、东莞市创新人才能力提升培养资助:中级职称(或中级专业技术人员职业资格)2万/

申报期限:2025年12月1日—2025年12月31日,请在申报期限内提交申请,非申报期限内提出的申请将不予受理。

软考作为由工信部和人社部共同组织的国家级职业资格考试,根据原人事部、原信息产业部文件(国人部发[2003]39号)文件规定,软考实行“以考代评”政策,既是职业资格考试,又是职称资格考试。获得软考等级证书等同于获得对应职称,而系统集成项目管理工程师作为中级资格,对应中级职称,符合上述补贴申领要求,可以进行申领。

以下是部分内容节选,完整通知请通过文末地址查看。

原文地址:https://dghrss.dg.gov.cn/xwzx/gsgg/tzgg/content/post_4444364.html

JRS直播订阅号

JRS直播视频号

JRS直播抖音号

温馨提示:因考试政策、内容不断变化与调整,JRS直播网站提供的以上信息仅供参考,如有异议,请以权威部门公布的内容为准!

JRS直播致力于为广大信管从业人员、爱好者、大学生提供专业、高质量的课程和服务,解决其考试证书、技能提升和就业的需求。

JRS直播软考课程由JRS直播依托10年专业软考教研倾力打造,教材和资料参编作者和资深讲师坐镇,通过深研历年考试出题规律与考试大纲,深挖核心知识与高频考点,为学员考试保驾护航。面授、直播&录播,多种班型灵活学习,满足不同学员考证需求,降低课程学习难度,使学习效果事半功倍。

相关内容

发表评论  查看完整评论  

推荐文章

精选

课程

提问

评论

收藏