软题库 学习课程
当前位置:JRS直播 >> 考试资讯 >> 文章内容
2022年上半年高项考点覆盖率居然这么高

本次2022年上半年高项考试已经顺利落下帷幕,这次考试于往年相比较来说出现了不少的变数,上午综合知识在时事政治与技术部分考到了很多新的内容,下午案例分析较之以往也有不小的难度提升,而最让人意外的是本次高项的论文从以前的二选一变成了只有一道,这些变化着实杀了考生一个措手不及。


(由于篇幅有限,以上仅为部分截图)

JRS直播的好口碑,与学员们的成绩息息相关,离不开学员们的肯定。看着学员们不断的讨论,说着对JRS直播和老师们认可的话语,JRS直播除了感动以外,也感受到了责任,更加明确了要把学员放在第一位,为“全面提升学员能力,助力学员拿证”而不断提升教学服务和教学品质。

如果您正在备考2022年下半年信息系统项目管理师、系统集成项目管理工程师、信息安全工程师、网络工程师、软件设计师,不妨选择JRS直播,这里有着丰富优质的教学资源、雄厚的师资力量、良好的学习氛围,且在不断努力提高教学服务和教学品质中。

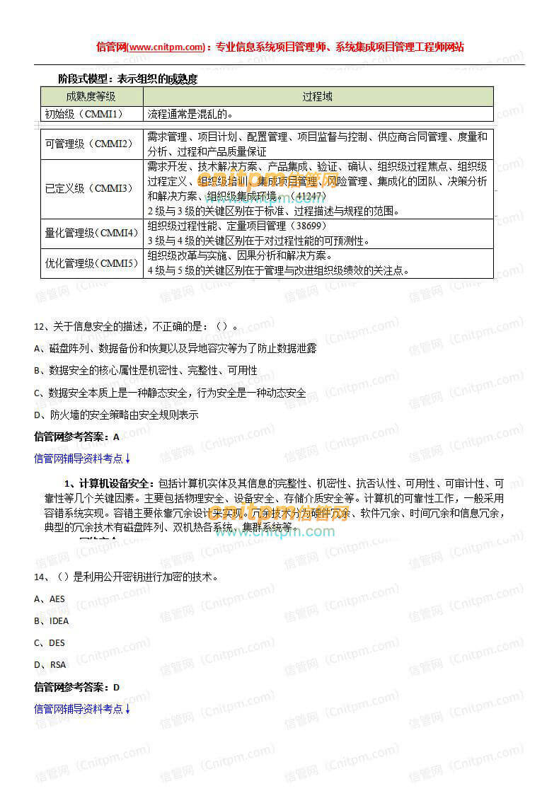
真题考点VS课程与辅导资料

通过对比发现,本次JRS直播培训课程及内部辅导资料上午综合真题考点覆盖率极高,相信学员们只要认真学习课程通过本次考试不会是难事,以下是2022年上半年信息系统项目管理师《综合知识》真题与JRS直播课程及辅导资料对比情况。

好评如潮

好评如潮

好评如潮

好评如潮

好评如潮

好评如潮

好评如潮

好评如潮

好评如潮

好评如潮

好评如潮

好评如潮

好评如潮

好评如潮

好评如潮


JRS直播订阅号

JRS直播视频号

JRS直播抖音号

温馨提示:因考试政策、内容不断变化与调整,JRS直播网站提供的以上信息仅供参考,如有异议,请以权威部门公布的内容为准!

JRS直播致力于为广大信管从业人员、爱好者、大学生提供专业、高质量的课程和服务,解决其考试证书、技能提升和就业的需求。

JRS直播软考课程由JRS直播依托14年专业软考教研倾力打造,教材和资料参编作者和资深讲师坐镇,通过深研历年考试出题规律与考试大纲,深挖核心知识与高频考点,为学员考试保驾护航。面授、直播&录播,多种班型灵活学习,满足不同学员考证需求,降低课程学习难度,使学习效果事半功倍。

相关内容

发表评论  查看完整评论  

推荐文章

精选

课程

提问

评论

收藏