2011年07月23日来源:JRS直播 作者:cnitpm
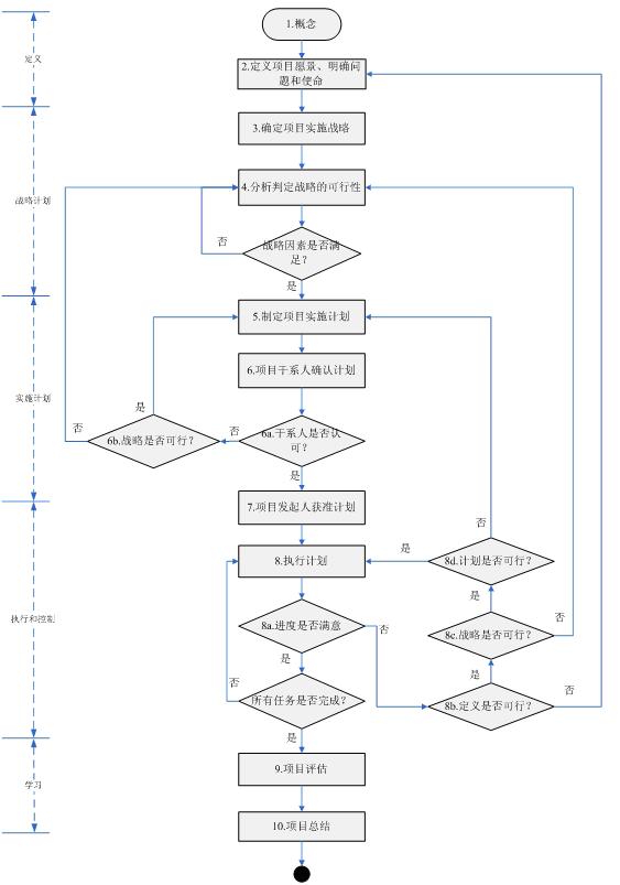
项目管理的实践是一种方法论,能否有一种高度概括的框架方法适用于大多数项目呢?答案是肯定的,项目管理作为一种专业性的分析一项工作的方法,对于任何项目无论其内容形式、规模大小及复杂程度,都可以遵循一定必要的分析过程。从宏观的层面来讲,项目管理可分为四个阶段,即启动阶段、计划阶段、执行和控制阶段、收尾阶段,那么对于项目生命期的过程描述可以归纳为项目管理的一般模式,如下图。

首先,项目是从概念开始的,即项目发起人已确定了某种事务的一种需求,并有意图去实现它,但概念还很粗略,没有更多的分析。
接下来就是定义项目的愿景、明确问题和使命。明确项目的问题并定义它,其实也就是在讨论和决定解决问题的可能性,正如此做任何项目计划之前正确的定义问题就变得尤为重要了。
在实施阶段的最初就是计划,首先就是要确定项目的实施战略,战略的选择取决于对项目的定义。在技术性项目中,应用成熟技术可以降低风险,应用尖端技术尽管使风险增加,但可以得到竞争优势。
项目的实施战略需要得到充分的评估,分析判定战略的可行性是必须的。这期间充分分析满足项目目标的绩效、成本、时间和范围条件是否足够,识别的项目风险是否可接受,项目可能的结果是否能被项目干系人接受等等。
即定的战略要制定具体的项目实施计划得以执行,制定计划的过程也是将客户需求转化为解决方案的过程,也就要确定做什么、谁来做、多长时间、费用等等。在这一阶段将做出工作分解结构,应用CPM和PERT制定进度,分配资源,指派责任,制定控制系统等等。
项目干系人必须要认同项目计划,同时对项目计划做出承诺。承诺的目的是要确保在必要的时候项目干系人要对项目做出贡献。
项目必须由项目发起人获准后才能执行,在某种程度上是项目发起人对项目给予授权,同意项目开始执行阶段。
执行计划的过程也是对计划实施监控的过程。在项目执行过程中,人们通常会忘掉计划,而关注具体问题,这是不正确的。监控项目的主要工具是挣值分析,只有当绩效目标达到时,挣值分析才会有效。项目计划不是一成不变的,必要是需要调整,甚至是项目的实施战略,乃至对项目问题的定义。
收集、分析项目数据,检查项目目标实现的效果等等,这些对项目的评估可以使我们得到更多的项目数据,有助于我们更好的了解项目及其过程,为今后的项目实施提供依据。
最后是完成项目报告,总结项目哪些环节做的好,哪些还需要改进,以便在今后项目中取得进步。
温馨提示:因考试政策、内容不断变化与调整,JRS直播提供的以上信息仅供参考,如有异议,请考生以权威部门公布的内容为准!
相关推荐